Queries and Concerns
Report a Safeguarding Concern
If you’re worried about a student’s safety or wellbeing, please tell us straight away. Every concern is taken seriously and reviewed promptly by our safeguarding team.
- During term time (8.30am–4.00pm): please call Reception.
- Outside these hours or in holidays: use the secure form.
- Immediate danger? (24/7): call 999.
Working in Partnership
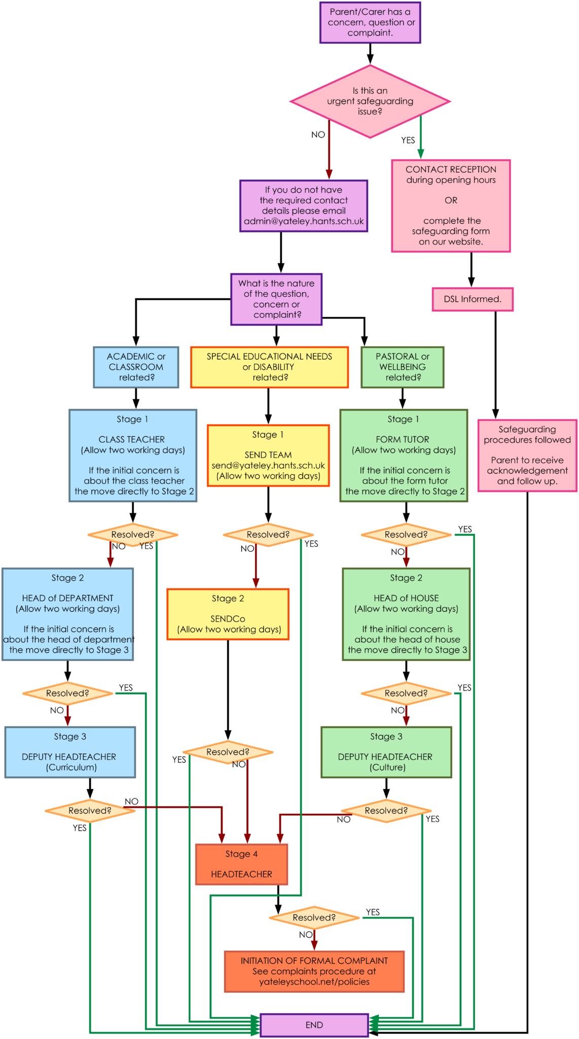
We understand that from time to time you may have a query or concern about your child’s experience at school. We always welcome these conversations and want to ensure they are handled promptly and appropriately.
The most effective way to resolve an issue is to begin with the member of staff who is closest to it. They will usually have the clearest understanding of the situation and are best placed to help.
To support this, we have outlined a simple escalation pathway below. This ensures concerns are considered fairly and at the right level, while also allowing senior leaders to become involved when appropriate.
If you’re ever unsure of the contact details of a particular member of staff, simply email us at admin@yateley.hants.sch.uk or phone us on 01252 879222 and we’ll help get you in touch with the person you need.
Thank you for helping us to work together constructively.
Yateley School Resolution Process
The guide below shows how to get problems resolved as smoothly and effectively as possible; ensuring that the right people help at the right time.

Getting in Contact
If you’re ever unsure of the contact details of a particular member of staff, simply email us at admin@yateley.hants.sch.uk and we’ll be there to support.
Alternatively, use the interactive carousel below and we’ll make sure your issues are dealt with promptly by the right person.