Working in Partnership
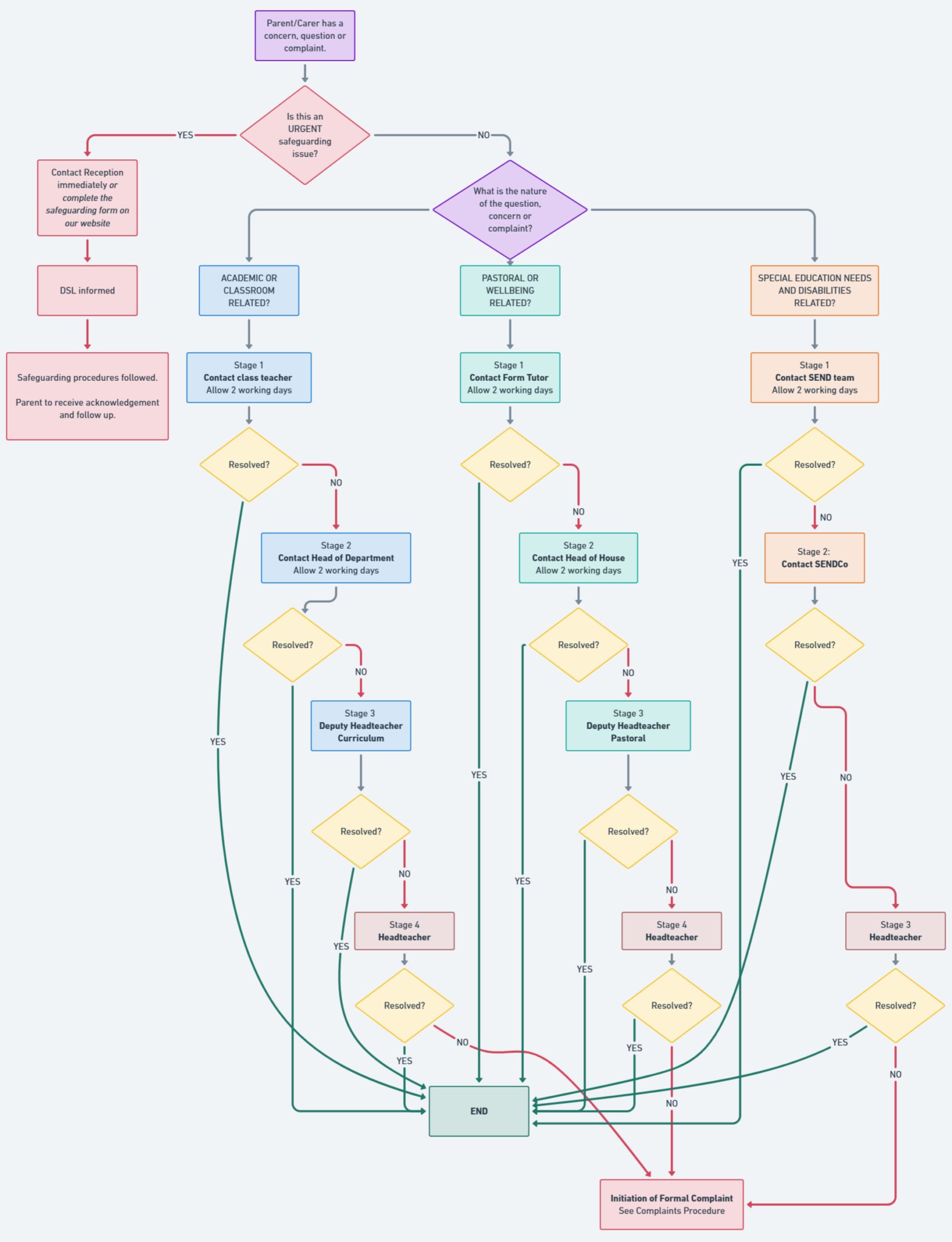
We understand that from time to time you may have a question or concern about your child’s experience at school. We welcome these conversations and want to ensure they are handled promptly and appropriately.
The most effective way to resolve an issue is to begin with the member of staff who is closest to it. They will usually have the clearest understanding of the situation and are best placed to help.
To support this, we have outlined a simple escalation pathway below. This ensures concerns are considered fairly and at the right level, while also allowing senior leaders to become involved when appropriate.
If you’re ever unsure of the contact details of a particular member of staff, simply email us at admin@yateley.hants.sch.uk and we’ll be there to support!
Thank you for helping us to work together constructively.
Yateley School Escalation Process

Getting in Contact
If you’re ever unsure of the contact details of a particular member of staff, simply email us at admin@yateley.hants.sch.uk and we’ll be there to support.
Alternatively, click on the interactive carousel below and we’ll make sure your issues are dealt with promptly by the right person.